合肥经济技术职业学院
211 |
985 |
双一流 |
综合
安徽省
高职(专科)
省重点
民办
诚信自信有志有为
0551-65630878,0551-65630870
http://www.hfet.com/
更多 >
图片
院校首页
历年分数
历年分数
历年分数
普通类
艺术类
体育类
招生计划
院校计划
投档规则(艺术)
投档规则(体育)
招生政策
招生简章
招生资讯
探校攻略
探校攻略
探校攻略
探校攻略
探校攻略
探校攻略
院校首页
> 招生简章
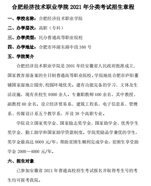
合肥经济技术职业学院2021年分类考试招生章程
2022-06-20 21:51:47 分享至:
招生简章
招生资讯
合肥经济技术职业学院2021年分类考试招生章程
2022-06-20 21:51:47